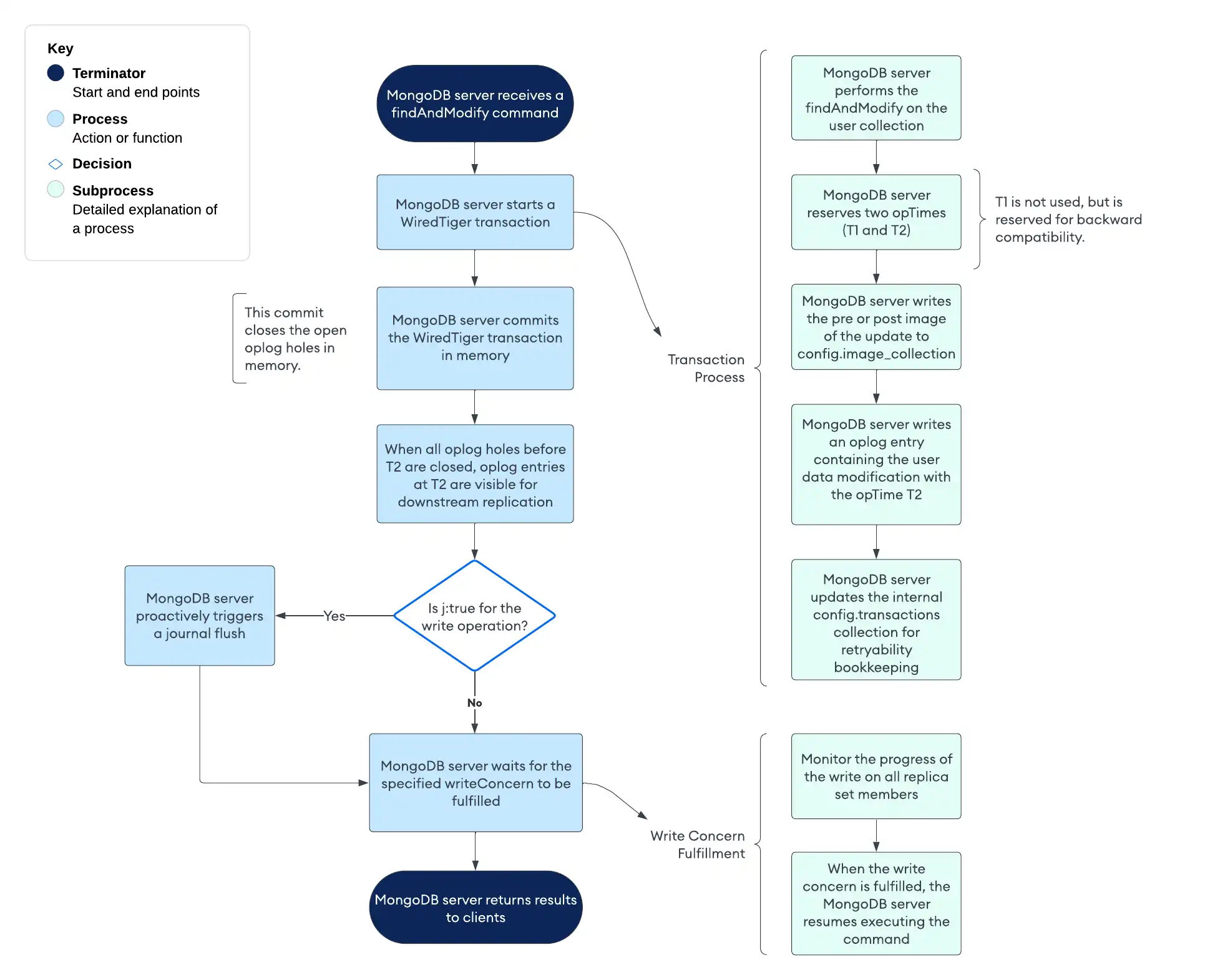
These diagrams show the lifecycle of a 这些图显示了主副本集成员和辅助副本集成员上findAndModify operation on primary and secondary replica set members. The lifecycles of other write commands are similar, but the number of resulting oplog entries may vary.findAndModify操作的生命周期。其他写命令的生命周期是相似的,但产生的oplog条目的数量可能会有所不同。
Write Lifecycle on a Primary Member在Primary成员上写入生命周期

Write Lifecycle on a Secondary Member在Secondary成员上写入生命周期
